yl6809永利检测中心(股份有限公司)-Official Website
科研首页
部门概况
通知公告
学术交流
机构和团队
莞工科研人物
科研机构
科研团队
办事指南
项目管理科
成果管理科
产学研合作科
平台管理科
下载专区
项目管理科
成果管理科
产学研合作科
平台管理科
科研快讯
政策法规
本校规章
省市规章制度
国家政策法规
成果转化
成果转化
成果转化公示
学术委员会
章程文件
人员组成
组织机构
工作动态
网上公示
网上公示
科研首页
>
网上公示
>
正文
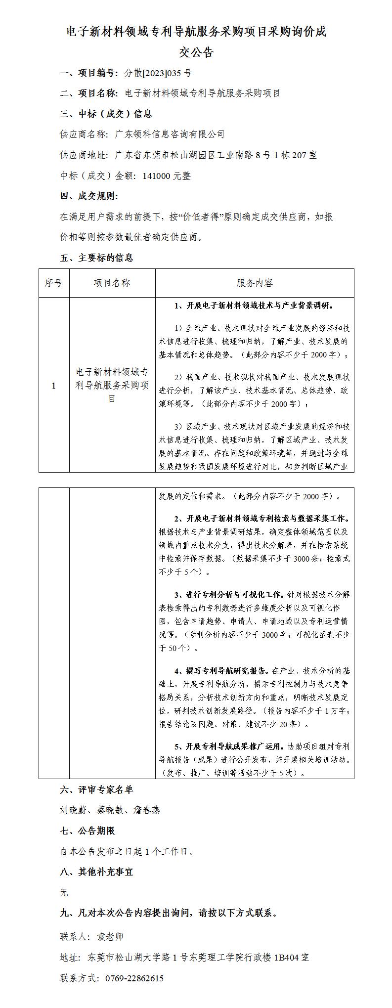
电子新材料领域专利导航服务采购项目采购询价成交公告
作者:佚名
发布:2023-04-23
点击量:次
返回
上一篇:关于参与申报2023年度广西壮族自治区技术发明奖信息的公示
下一篇:2023年yl6809永利检测中心知识产权竞争力分析服务采购项目采购询价成交公告